当前位置: 首页 · 风采展示 · 集体风采 · 正文

集体风采

喜报 | 安顺学院在2024年贵州省高等教育教学成果奖评选中实现历史性突破
发布日期:2025/02/27 16:57:21 点击量:

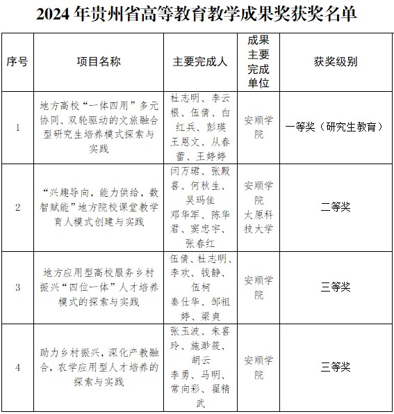
在近日公布的2024年贵州省高等教育教学成果奖获奖名单中,安顺学院喜获佳绩,共斩获4项奖项,其中一等奖1项、二等奖1项、三等奖2项,在数量和质量上取得双突破,尤其是实现了安顺学院在该奖项上一等奖的突破,标志着学校教育教学改革和创新迈上了新台阶,助推了学校的高质量发展。

此次获奖是学校长期以来坚持立德树人根本任务,深化教育教学改革,不断提升人才培养质量的集中体现。学校将以此次获奖为契机,继续坚持“以本为本”,推进“四个回归”,深化教育教学改革,加强内涵建设,不断提高人才培养质量,为地方经济社会发展培养更多高素质应用型人才,为贵州文化旅游强省建设贡献力量。(文/图:教务处    伍倩)



一审:蒋欣原

二审:白   波

三审:伍微微

地址:贵州省安顺市西秀区学院路25号

校办电话(传真):0851-33413582

校招生办电话:0851-33245016

邮政编码:561000

电子邮件:asxydzbgs@163.com

版权所有©安顺学院   管理部门:宣传部、网络中心   网站安全隐私说明

ICP备案号:黔ICP备09002237号-1   贵公网安备 52040202000067号